Enforcement
Frequently Asked Questions
Anyone can file a complaint. Complaints can be filed by the public, co-workers, licensing board members, professional associations, other state agencies, federal disciplinary databases, etc.
You can file a complaint by clicking the "File a Complaint" button in the navigation bar to the left, or by visiting dopl.stage.utah.gov/file-a-complaint/. Then you can scroll down to click the "File A Complaint" button. You can then file the complaint electronically, or print a complaint form to mail or drop off at the Heber M. Wells building in Salt Lake.
If you've gone through the information on the investigations website and DOPL's FAQ page and still have questions before filing your complaint, you can email [email protected] or call (801)530-6630 during normal business hours.
Generally, complaints are confidential. However, there are certain situations where the information in a complaint can be shared with others, such as governmental agencies, if the other agency demonstrates a legal basis for accessing such information.
You can file a complaint anonymously; however, DOPL will not be able to contact you for more information, limiting the ability to gather necessary information for a thorough investigation. Nor will DOPL be able to provide you with any resolution details.
Any violation of Utah Code Title 58's laws and rules regarding the profession is a criterion to open a DOPL investigation.
If the case goes to a hearing and there are no other witnesses to the unprofessional conduct, the complainant may have to testify.
If the investigation has an informal outcome, such as a warning or letter of concern, it would be considered private information. "Appropriate action" could indicate that the outcome of the case was informal, with details not available to the public.
DOPL recognizes that the timeline for investigations can be challenging, but it is dictated by the complexity of the cases and our commitment to thoroughness. Delays often stem from the process of gathering and analyzing a large volume of evidence, combined with external factors such as the availability or cooperation of witnesses. DOPL assures complainants that this time is necessary to manage the investigator workload and meet all legal requirements, ensuring that every disciplinary outcome is fair, accurate, and legally defensible.
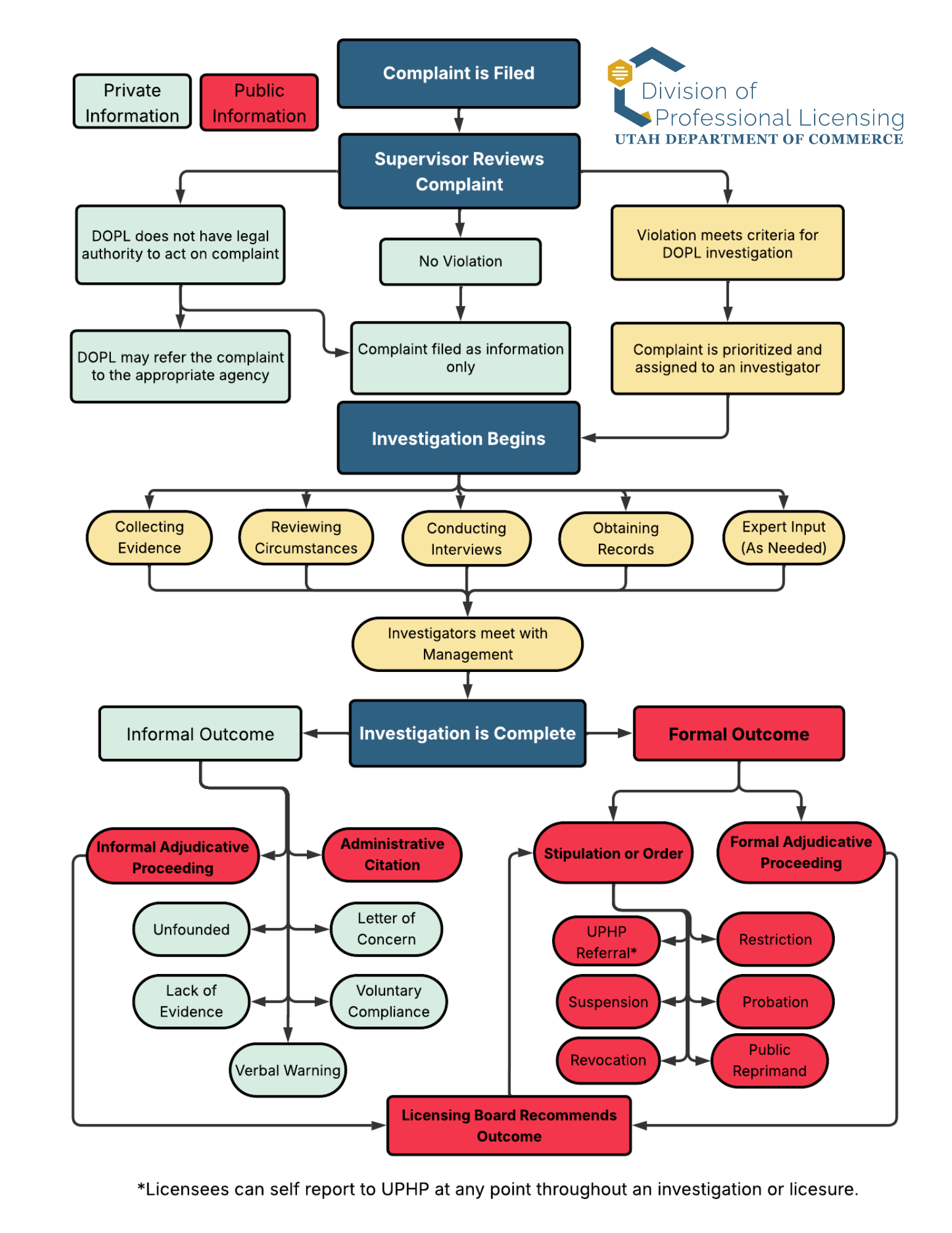
Here is a link to DOPL's Investigation Flow Chart
Delays often stem from the process of gathering and analyzing a large volume of evidence, combined with external factors such as securing the availability or cooperation of witnesses, coordinating with other agencies, and legal procedural requirements.